“我是庄一点二十拉涨停” 随后股价准时涨停!10万多股民看呆!深交所深夜通报
来源:中国新闻网
2024-05-22 13:16:57
A股连续两日现“神预言”,把涉事上市公司弄懵了!
先来看看21日被“神预言”的中通客车。
5月21日12时46分,有人发帖称,“我是庄一点二十拉涨停。”

截图自同花顺APP。
午后,中通客车股价震荡上行,13时18分短暂回调后,13时20分又再度拉升,并于13时21分涨停。

21日,中通客车股价走势图。
针对此事,中通客车方面也是“一脸懵”,回应中新财经记者称,“并不知道怎么回事,公司内部也在自查,内部也没有什么交易、违规事项。”
5月21日晚间,深交所发布通报称,5月21日,中通客车股票价格在公司基本面未明显变化的情况下出现大幅波动。深交所密切监控该股交易情况,同时关注到该股当日股价走势的相关网络信息,立即启动交易核查。

深交所发布的通报
深交所表示,针对相关投资者编造、传播虚假信息,误导其他投资者进行交易,扰乱证券市场的行为,深交所依规对相关账户采取限制交易十五日的监管措施,并将发现的涉嫌违法违规情况移交进一步查处。
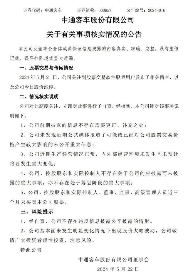
同在5月21日晚间,中通客车公告称,公司关注到股票交易软件股吧用户发布了相关留言,以及公司今日股价涨停。经自查,公司不存在违反信息披露公平披露的情形。公司基本面未发生明显变化情况下出现股价大幅波动,敬请广大投资者理性投资,注意风险。

中通客车发布的公告
记者注意到,中通客车曾在5月13日、5月14日连续两日涨停。
5月14日晚间,中通客车还发布股票交易异常波动公告:经自查,公司不存在违反信息披露公平披露的情形。
南京化纤也被预言,出现“天地板”
就在前一日,5月20日13时47分,有人发帖称,“南京化纤 下午2:34给你们来个惊喜哦”。20日14时34分左右,南京化纤炸板,股价一分钟之内从涨停至跌停,此前其曾连续录得“6连板”。

截图自同花顺APP。
值得一提的是,此发帖人还在14时44分评论,“说了2:34给你们来惊喜,还在那里看多”。
不过,当人们猜测其参与砸盘、操纵股价时,21日,该发帖人也向21世纪经济报道澄清了其留言的前后背景。他表示,虽然他在网上对南京化纤进行了评论,但自己并未实盘操作任何南京化纤股票。
21日,开盘跌停的南京化纤,盘中股价剧烈波动,并在尾盘封涨停,上演“地天板”。

南京化纤日K走势图。
针对股价异动,21日下午,南京化纤方面回应中新财经记者,“我们之前也发过公告,目前来讲,公司生产经营情况没有发生重大变化。投资者打电话过来,我们也提示投资者注意二级市场的交易风险。如果有什么信息,以我们发的公告为准。”
21日晚间,南京化纤发布公告,鉴于近期公司股票价格波动较大,可能存在非理性炒作,敬请广大投资者注意二级市场交易风险,理性决策,审慎投资。
南京化纤股价异动也惊动了上交所。21日午间,上交所发布通报:5月20日,南京化纤股票价格出现大幅波动。上交所已关注到关于该股当日股价走势的相关网络信息,并立即启动交易核查,后续将根据核查结果及时依规采取相应措施。

上交所发布的通报
5月21日深夜,上交所发布关于南京化纤股票核查情况的通报称,近日,南京化纤股票价格大幅波动,针对相关投资者编造、传播误导性信息扰乱市场正常交易秩序的行为,上交所依规对相关账户采取暂停交易十五日的监管措施,并已将发现的涉嫌违法违规情况移交进一步查处。上交所再次提醒广大投资者关注投资风险,合规审慎交易。
(中国新闻网)
责任编辑:彭茜
