齐鲁银行业绩与合规双挑战:营收增速放缓至个位数,上半年收城商行最大罚单
来源:风口财经客户端
2024-08-25 15:30:47原创
风口财经记者 王雪
8月23日,齐鲁银行(601655.SH)披露上半年业绩报告,报告期内,该行实现营业收入64.12亿元、归母净利23.47亿元,同比增长为5.53%、16.98%。
虽然营收、净利润两项核心业绩指标均实现增长,但增速却连降三年。其中,营收增速放缓至个位数,创A股上市以来最低增速。
今年上半年,齐鲁银行收到城商行最大罚单,单笔被罚没1495.13万元。在大额罚单的加持下,齐鲁银行上半年合计被罚金额1570.13万元,排在城商行第一位。

营收增速跌至个位数
8月23日晚间,齐鲁银行发布了2024年半年报。截至报告期末,齐鲁银行资产总额达到6475.44亿元,较上年末增长7.06%,保持稳健增长;其中,存款总额4231.53亿元、贷款总额3266.39亿元,分别较上年末增长6.3%、8.81%。
从业绩来看,今年上半年,齐鲁银行实现营业收入64.12亿元,同比增长5.53%;实现净利润23.47亿元,同比增长16.98%。
虽然营收、净利润两项核心业绩指标均实现增长,但增速却明显放缓。
历年财报数据显示,2021年至2023年,齐鲁银行营收增速分别为28.11%、8.82%、8.03%,同期归母净利润增速分别为20.52%、18.17%、18.02%、16.98%,增速连续三年下滑。

数据来源:同花顺iFinD 风口财经制图
今年上半年,齐鲁银行发展疲态难掩,营收增速降至个位数,较上年末收窄2.5个百分点,创该股A股上市以来最低增速。

数据来源:同花顺iFinD 风口财经制图
深入分析可以发现,齐鲁银行净息差的持续收窄,给营收增长带来了挑战。2021年至2023 年,齐鲁银行净息差分别为 2.02%、1.96%、1.74%;今年上半年,该行净息差延续下行态势,较上年末下降0.2个百分点,达1.54%;该指标持续收窄,反映出齐鲁银行盈利能力持续下降。
具体来看,今年上半年,齐鲁银行利息净收入实现44.01亿元,同比下降2.17%,占营收的比重为68.64%,同比下降5.4个百分点。非息收入成为拉动该行上半年业绩增长的主要来源。报告期内,齐鲁银行实现手续费及佣金收入7.19亿元,同比增长11.66%;实现其他非息收入12.92亿元,同比增长38.44%。
营收持续放缓,净利润何以保持两位数增长?齐鲁银行用“降本增效成效显著”进行总结。上半年,齐鲁银行成本收入比为24.86%,较上年下降1.56个百分点;该行营业支出同比下降0.22%至40.05亿元,主要得益于信息减值损失同比下滑9.79%至21.96亿元。
收到城商行最大罚单
防控风险是金融工作的永恒主题。在半年报中,齐鲁银行表示,该行“树牢全面风险管理理念,坚持审慎经营,加强重点领域风险管控”。截至今年上半年末,齐鲁银行不良贷款率1.24%,较年初下降0.02个百分点;关注类贷款占比1.14%,较年初下降0.24个百分点;拨备覆盖率309.25%,较年初提高5.67个百分点。
从财报数据来看,齐鲁银行资产质量持续改善,但聚焦公司内控能力,却存在明显的短板。
据同花顺iFinD数据显示,2024年上半年(以罚单公布时间为准),国家金融监督管理总局、央行以及外汇管理局3家监管机构共对城商行开出146张罚单,累计罚没金额达1.56亿元。
在城商行中,最大罚单给到了齐鲁银行。
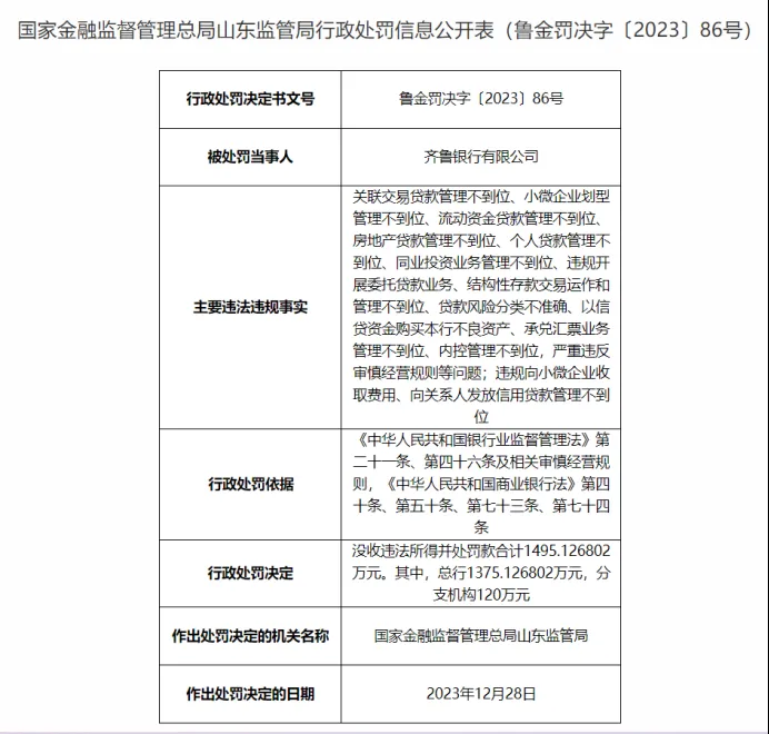
2024年1月2日,国家金融监督管理总局山东监管局披露行政处罚决定书显示,齐鲁银行因存在违规向小微企业收取费用、违规开展委托贷款业务、房地产贷款管理不到位、贷款风险分类不准确、向关系人发放信用贷款管理不到位等15项违法违规行为,被没收违法所得并处罚款合计1495.13万元,其中,总行1375.13万元,分支机构120万元。

时任齐鲁银行行长助理、副行长陶文喆被警告并罚款5万元,主要存在的问题包括:对关联交易贷款管理不到位、流动资金贷款管理不到位、同业投资业务管理不到位,对违反审慎经营规则负有责任。
在大额罚单的加持下,齐鲁银行上半年合计被罚金额1570.13万元,排在城商行第一位。

数据来源:同花顺iFinD 风口财经制图
数据显示,今年上半年,超500万元以上大额罚单较上年同期减少8864.11万元,降幅86.15%。在大额罚单缩减的趋势下,齐鲁银行受到监管巨额处罚,说明其在内控上存有漏洞。
大股东顶格减持股票
齐鲁银行是全国首批、山东省首家设立并引进境外战投的城商行,并于2021年6月在上交所上市,正式登陆A股市场。自上市以来,齐鲁银行股价经历了高开低走的局面。
今年7月份,齐鲁银行被大股东“顶格”减持,受到了资本市场广泛关注。
一是体现在速度上。根据公告披露的信息,重庆华宇本次减持将从公告披露日7月9日起的15个交易日后的3个月内,即7月30日之后的3个月内通过大宗交易减持完毕。而事实上,就在今年的6月18日,重庆华宇所持的大部分股份才刚刚“解禁”。
二是体现在数量上。早在齐鲁银行上市前,重庆华宇曾承诺,“除按照政府、国有资产管理部门相关规定或要求进行转让、划转等情形外,在股票锁定期满后两年内,公司每年减持股份数量不超过持有的齐鲁银行股份数量的25%”。而此次重庆华宇计划减持股份约占总持股的24.68%,可谓“顶格”减持。
同时,风口财经关注到,重庆华宇近年来频繁“质押-解质-再质押”所持齐鲁银行股权。

齐鲁银行简式权益变动公告截图
8月2日,齐鲁银行公告称,8月1日至8月2日,重庆华宇通过集中竞价交易方式减持该行股份1638.83万股。本次减持后,重庆华宇持有该行股份2.42亿股,持股比例降至4.999999%,不再是齐鲁银行持股5%以上股东。
虽然重庆华宇此次减持,多是出于其自身的资金需求,但股东权益的变动,往往会对股价产生一定的影响。同花顺iFInD数据显示,截至8月23日,齐鲁银行报收4.67元/股,7月以来,该股累计下跌8.07%。
(本文观点仅供参考,不构成投资建议,投资有风险,入市需谨慎!)

责任编辑:王雪
