“39元月饼标价1元遭疯抢”陷质疑,律师称行使合同撤销权须有强有力证据
来源:澎湃新闻
2024-08-29 22:00:48
近日,电商平台“39元的月饼被标价1元卖出近600万枚”后无法发货一事引发关注。有消费者质疑涉事的云南嘉华食品有限公司(以下简称“嘉华食品”)是在利用该事件进行刷单营销,也有人认为消费者借机薅羊毛,疯狂下单导致出货量跟不上。
标价为1元的嘉华云腿月饼。
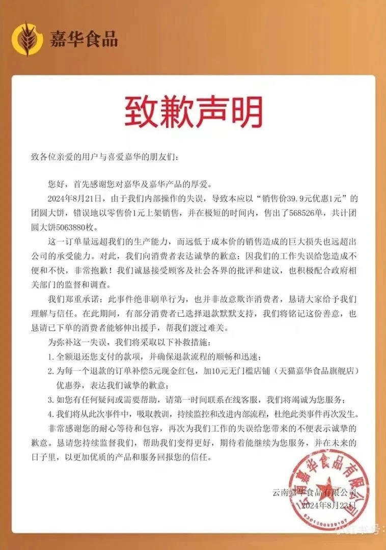
对于前述情况,涉事公司回应称系内部操作失误,预计造成数亿元的经济损失,已成立工作组提供解决方案。截至8月29日,多名消费者表示已收到退款,以及公司的赔偿和红包,也有人表示还在等待赔偿中。
有律师告诉澎湃新闻,近些年来,在电商平台因操作失误标错价,导致用户大量下单抢购的案例屡见不鲜。一旦用户下单,则视为双方的合同成立,如果商家为吸引流量或刷销售量,故意标错价后再要求取消订单的,应当按照“真意保留”的法理认定合同成立。
“商家欲以重大误解或显失公平为由行使合同撤销权的前提是,需有强有力的证据支撑,用以证明商家确实存在误操作行为。”上述律师强调说。
29日,澎湃新闻多次致电涉事的嘉华食品,但始终未获有效信息。
1元月饼引疯狂下单
来自广东的消费者小琳告诉澎湃新闻,8月21日凌晨,她发现嘉华食品淘宝旗舰店有一款售价1元的云腿月饼,当即下了多个订单。但当天店铺表示无法发货,并在淘宝相关页面发布致歉声明。
嘉华公司的致歉声明。
“感觉是在炒作,上一年听说(公司)也是这样操作的,但今年消费者较真了,公司才说要道歉和赔偿。”小琳说,在和客服沟通后,她收到了每单5元的赔偿和优惠券。“我能接受这个处理结果,送的优惠券我也在店里消费了。”
在旗舰店购买了该款月饼的余女士说,凌晨她发现1元月饼的优惠,此后开始下单,但“拍着拍着突然产品变成了‘限购99个’”,“本来是不限购的,说明他们(运营方)知道(产品价格)存在问题,但没有及时下架。”余女士说。
另一名消费者称,21日下单70单该款月饼后,嘉华食品客服表示无法发货,此后她申请退款。“目前退了一单,剩下的还没退,网上说很多人收到5元红包和10元优惠券,我也没收到。”她称,联系了客服,但目前消息显示还是“未读”。
有消费者提到,之所以关注到“1元月饼”,是因为自己加入了一些“薅羊毛”的群聊,这些群聊会发布相关优惠信息,他看到后便去下单。
澎湃记者加入一个发布过1元月饼信息的博主推荐的“薅羊毛”群聊发现,群主会定期发布“羊毛”信息,多为电商平台的优惠活动,有时也包括多重优惠叠加后价格极低的“漏洞单”“bug单”。
8月21日上午,嘉华食品在该款商品的购买页面发布致歉函称,由于内部操作失误导致将团圆大饼错误地以"到手价1元"上架销售,短时间内售出近600万枚,此举预计会造成数亿元的经济损失,
“已成立专项工作组,并将尽快提供解决方案。但是如果您愿意主动退款,我们真的万分感激!”该致歉函称。
“操作失误标错价”案例屡见不鲜
近些年来,电商平台上因“操作失误标错价”,导致用户大量下单抢购的案例屡见不鲜。
2021年,有媒体报道称,元气森林淘宝店铺(元气森林官方店)因优惠设置错误,将价值260元的产品设置成实付款只有10元左右,导致该款气泡水销量暴增30万单,共造成200多万元的损失。
元气森林官方店当时提出解决方案,希望下单的消费者能够在后台申请退款,帮助小店渡过难关。此后称将向下单的14万用户每人赠送一箱饮料。
2023年9月,国货品牌洁柔官方直播间因员工操作失误,将原价56.9元1箱的纸巾误设置为了10元6箱,引发大量用户下单抢购,最终成交订单数超过4万单,损失金额超千万元。当年9月19日,洁柔官方微博对此事发布声明称,“超低价订单将全部发货”。
除了品牌店铺,还有部分相对小体量的店铺称,曾因标错价被“薅羊毛”。
澎湃新闻2019年报道,天猫店家“果小云旗舰店”因操作失误,误将26元4500克的脐橙写成了4500斤,B站一博主在看到后,引导粉丝利用商家价格漏洞获利,导致该店铺直接关店。
2024年8月,据媒体报道,淘宝一厨电网店员工发帖称,因为优惠条件设置失误,一夜之间被消费者以低价下单4000多单,总价值上千万,网店不得不闭店。
对此,陕西恒达律师事务所高级合伙人、知名公益律师赵良善认为,此类事件首先要审视用户下单后,用户与商家的买卖合同是否已成立。
民法典“合同编”第283条第二款对网络购物合同的成立作出了明确规定,当事人一方通过互联网等信息网络发布的商品或者服务信息符合要约条件的,对方选定商品或者服务并提交订单成功时合同成立,但是当事人另有约定或者另有交易习惯的除外。据此,一旦用户下单,则视为双方的合同成立。
有消费者认为公司存在刷单嫌疑,向平台方投诉。
赵良善表示,如果商家为了吸引流量或刷销售量,故意标错价后再要求取消订单的,应当按照“真意保留”的法理认定合同成立。“此背景下,商家不能随随便便撤销合同,应当履行交货的合同义务。”
赵良善说,如果商家并非为了营销,只是因为员工操作失误标错价,那么依据《民法典》第147条及第151条规定,基于重大误解实施的民事法律行为,因一方利用对方处于危困状态、缺乏判断能力等情形,致使民事法律行为成立时显失公平的,行为人有权请求人民法院或者仲裁机构裁定予以撤销。商家可以重大误解或显失公平为由要求撤销已成立的合同,合同被撤销后,商家退费,且不发货。
“但商家以重大误解或显失公平为由行使合同撤销权的前提是,需有强有力的证据支撑,用以证明商家确实存在误操作行为。”赵良善强调说。
(澎湃新闻)
责任编辑:袁野
