青岛市2025年文明实践系列节庆活动等您来参加!
薄克国 来源:大众新闻·大众日报
2025-01-14 18:47:51原创
1月13日,2025年青岛市“我们的节日·欢乐中国年”主题活动暨青岛西海岸新区“海洋大集”新春季启动仪式在泊里镇泊里大集举办。

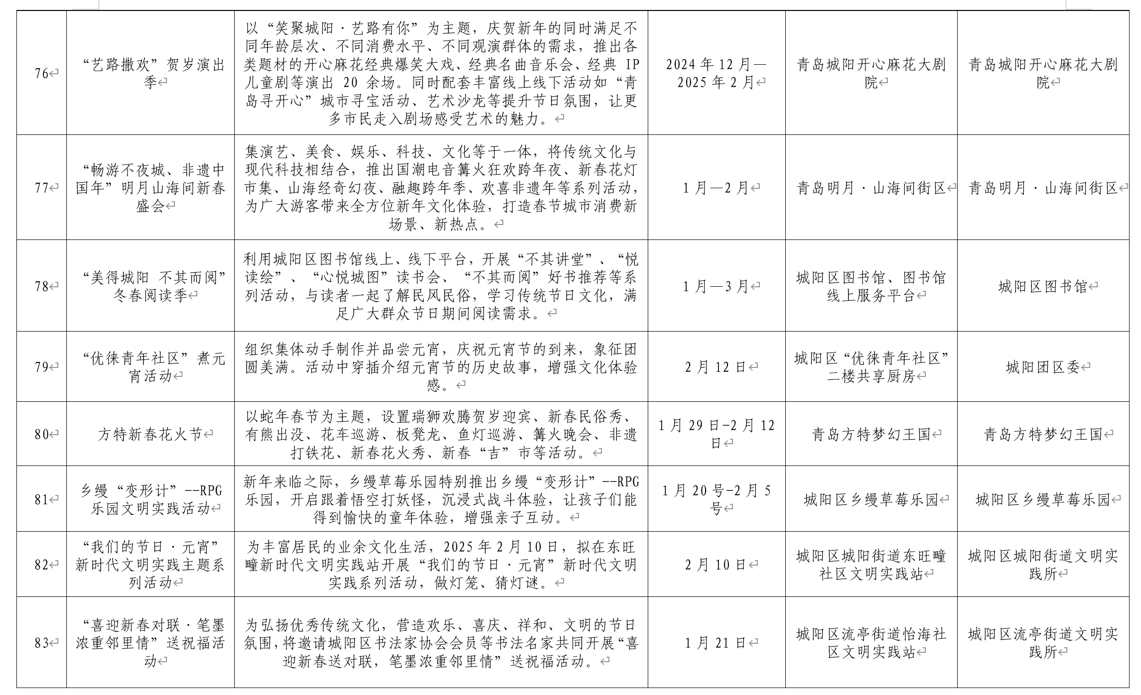
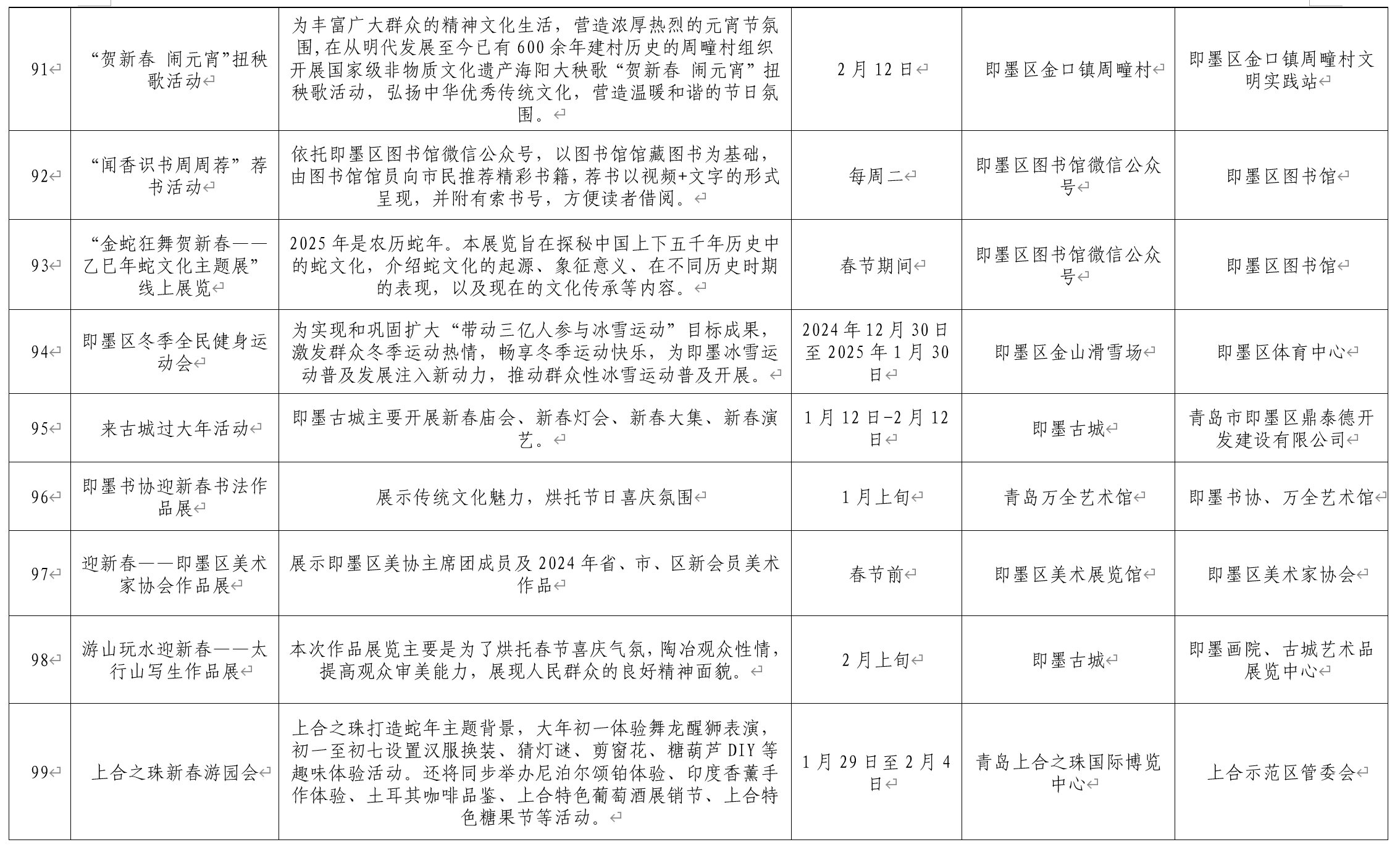
2025年春节将至,为弘扬中华优秀传统文化,让全市人民度过一个喜庆祥和的新年,2025年春节元宵期间,青岛市在全市范围内部署开展“我们的节日·欢乐中国年”主题活动,全市各级新时代文明实践中心、所、站将组织开展5200余场文明实践系列活动,包含文艺演出、非遗展示、书画展览、民俗庙会等,现对137项重点活动公布如下。
欢迎广大市民、游客到新时代文明实践中心过大年,让我们一起文明过年、悦享新春!

附件:2025年春节元宵期间全市文明实践节庆活动计划


















(大众新闻·大众日报记者 薄克国)
责任编辑:薄克国
大众新闻原创内容,未经授权不得转载
转载事宜请联系大众新媒体大平台 联系电话:0531-85193469
