转存了解!2025版流感诊疗方案
来源:人民日报微博
2025-02-03 13:53:07
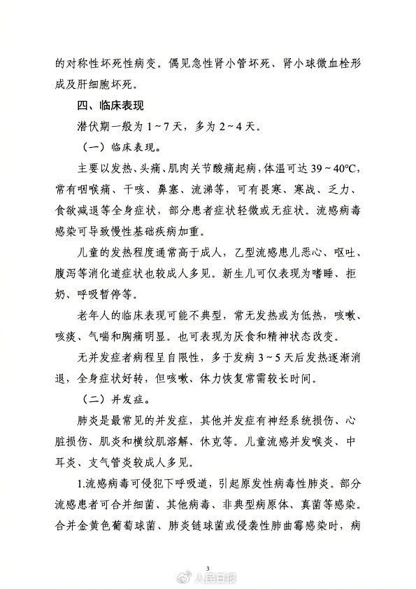
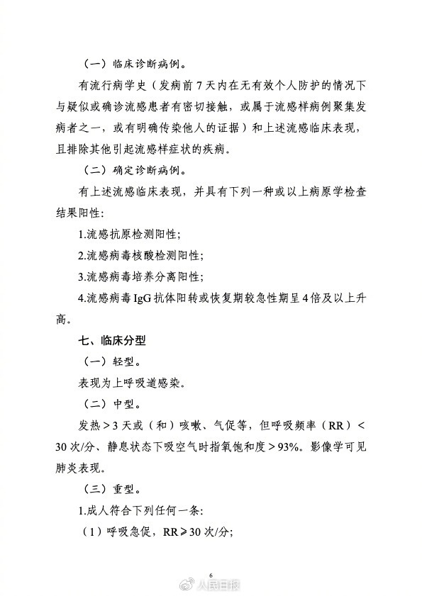
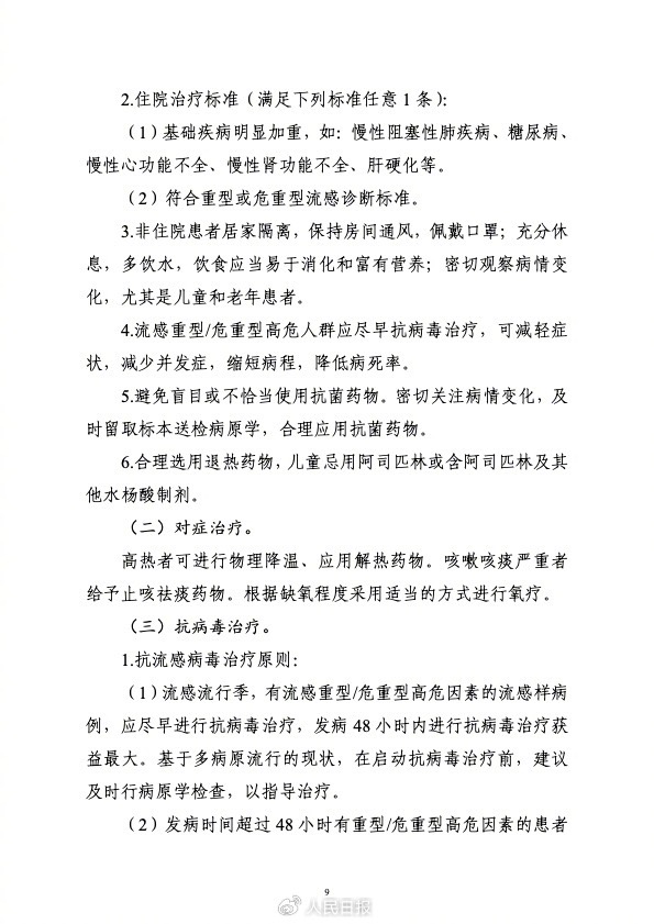
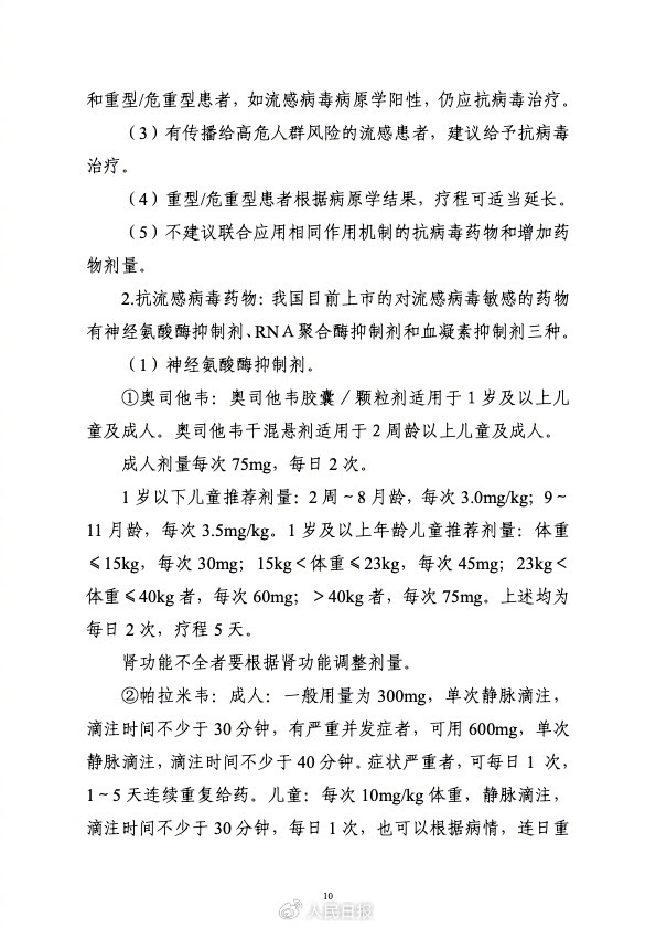
日前,《流行性感冒诊疗方案(2025年版)》发布,明确了我国已上市对流感病毒敏感药物,具体包括奥司他韦、帕拉米韦、扎那米韦、玛巴洛沙韦、法维拉韦、阿比多尔。流感如何鉴别诊断?流感如何防治?临床表现有哪些?


















责任编辑:金雪

来源:人民日报微博
2025-02-03 13:53:07
日前,《流行性感冒诊疗方案(2025年版)》发布,明确了我国已上市对流感病毒敏感药物,具体包括奥司他韦、帕拉米韦、扎那米韦、玛巴洛沙韦、法维拉韦、阿比多尔。流感如何鉴别诊断?流感如何防治?临床表现有哪些?


















责任编辑:金雪