DeepSeek爆火背后,真的适合普通人吗?
经济频道 | 2025-02-12 11:55:42
来源:大众报业·齐鲁壹点
这个春节,所有人都被国产大模型DeepSeek爆火刷屏,短短一周,DeepSeek不仅拿下了美国和中国区App Store免费榜的双料第一,还成为首个超越OpenAI ChatGPT的AI助手类应用。
DeepSeek因其低成本的训练模式,震动美国硅谷,让英伟达股价暴跌17%。英伟达罕见发表声明,称赞R1模型是“一项出色的人工智能进步”。而最近,有报道称,有公司裁员95%,只留下会AI的人。
DeepSeek的横空出世被认为是AI版图重构的信号。中国人工智能未来弯道超车让人期待。
DeepSeek全球爆火,成现象级产品
近期,中国AI公司DeepSeek(深度求索)发布的最新大模型DeepSeek-R1在全球范围内迅速爆火,引发了广泛关注。该模型不仅在1月27日迅速登上苹果App Store中国区免费榜首,在美区也从第六名飙升至第一,超越了诸多知名的生成式AI产品。
此外,DeepSeek还登顶全球140个市场的应用商店下载榜,成为全球用户追捧的对象。这一现象级的下载热潮不仅体现了用户对其的高度认可,更标志着DeepSeek在全球人工智能市场上的迅速崛起。
OpenAI CEO 山姆・奥特曼(Sam Altman)近期在柏林工业大学的一场圆桌对话当中,再一次谈到了DeepSeek,并大赞开源模型对世界的贡献。奥特曼:我认为,开源有它存在的价值,世界上确实需要开源模型,它们可以为人们提供大量价值。奥特曼乐见,世界上已经有一些优秀的开源模型。

更夸张的是,2月6日,一张港股上市市值150亿的上美公司内部群聊天截图显示,上美董事长兼CEO吕义雄下达裁员指示,称只留下能用AI的人,部门最高裁员比例达到95%。此举被媒体评价是“首批Deepseek“受害者”出现了!”
起底DeepSeek公司,主要专注于人工智慧大模型技术研发的创新公司。成立1年后,DeepSeek就发布了DeepSeek-V2,以其创新的模型架构和史无前例的性价比(CP值)引发关注。
坊间传闻,DeepSeek人才招募原则是“只招1%的天才,去做99%中国公司做不到的事情。”据悉,团队约有 140 人,当中人才都来自清华、北大、北航等顶尖大学的应届博士毕业生及在校学生。
目前各界都在对DeepSeek进行估值,其中加拿大电信公司Sweat Free Telecom的创始人ChanakWords is-aimarked">akya Ramdev的观点尤为引人注目。他认为,DeepSeek的估值完全有可能达到OpenAI(目前估值约3000亿美元)的一半,即1500亿美元。
低成本训练与技术突破
DeepSeek爆火的核心原因之一是其低成本训练模式,这一模式打破了国外技术垄断,为AI行业带来了新的发展路径。与OpenAI的GPT-4o模型相比,DeepSeek-R1的训练成本仅为557.6万美元,而GPT-4o的训练成本高达7800万美元。DeepSeek通过创新的训练算法(如GRPO)和高效的奖励系统设计,显著降低了计算资源消耗。
此外,DeepSeek采用强化学习框架,摒弃了传统AI的“猜字谜式”监督学习,使模型具备真正的推理能力。这种技术路径的切换不仅提升了性能,还将无效训练降低60%,显著优化了计算效率。
其低成本的训练模式,也直接导致了英伟达市值的暴跌。1月27日,美股刚开盘,英伟达股价就大跌超过12%,市值蒸发预计将超3000亿美元(折合人民币约2.17万亿元),这比AMD和英特尔的市值总和还要高。目前AMD市值约为2000亿美元,英特尔市值不到900亿美元。
DeepSeek的崛起,连刚上任的美国总统特朗普都惊动了。他认为,DeepSeek应该被美国AI产业视为一记当头棒喝。
而我们在对比了DeepSeek和另一个国内比较热门的月之暗面推出的大模型Kimi。通过同题对比,来比较二者差异。

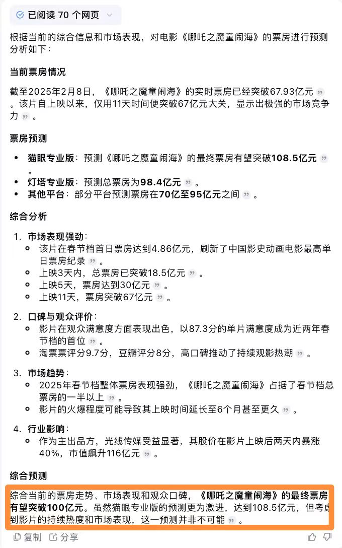
左为:DeepSeek的答案,右为:Kimi的答案
比如在预测电影《哪吒之魔童闹海》票房时,Kimi给出的答案更加完整,而且有理有据更贴近实际,DeepSeek则过于生搬硬套程式化,明显缺乏训练和分析能力,且答案竟然没有实时更新,给出了乐观预测40-50亿的答案。
当我们提高要求,要求不只是搜索数据,而是根据综合维度分析预测票房数据时,Kimi给出了百亿的答案,DeepSeek的结果则没有太大变化。

在回答“kimi与DeepSeek相比哪个更优”时,二者给出的答案基本上差不多。kimi是从技术能力、用户体验、应用场景、性价比,四个维度来比较,并给出综合评价。DeepSeek是从技术能力、用户体验、应用场景外,还增加了创新能力和生态与支持两个维度,但是内容并没有特别之处。
从普通用户办公角度来说,kimi更加成熟能够成为工作助手,DeepSeek的优势是低廉的使用成本和开源特性,更适合中小企业和开发者。
有人已经用DeepSeek搞到钱了?
近日,DeepSeek官方账号发布一则声明。声明称,该公司目前仅在微信公众号、小红书等三个社交媒体平台拥有唯一官方账号,且DeepSeek官方网页端与官方正版App内不包含任何广告和付费项目。
据央视财经报道,有网络安全实验室统计,2024年12月1日至2025年2月3日期间,共出现了2650个仿冒DeepSeek的域名。大规模的仿冒域名注册活动从2025年1月26日开始,并在1月28日达到高峰。

从当前仿冒DeepSeek域名解析结果来看,这些仿冒的域名中有60%解析IP位于美国,其余主要分布在新加坡、德国、立陶宛、俄罗斯和中国。
而在个大社交平台,充斥着不少所谓的培训课程。甚至还有某“教程”声称:第一批人已经用DeepSeek搞到钱了,一位女博主通过演示如何用DeepSeek做定位、批量出标题文案等经营自媒体账号,通过涨粉提高广告报价,上个月就赚到了近5万元。
对此,网络专家介绍,普通用户不需要购买所谓教程,因为DeepSeek不需要再像之前一样打磨提示词,现在各大主流AI都可以直接用自然语言与其交流。
大众新闻·齐鲁壹点 记者 任磊磊
责任编辑:任磊磊
