压力伤肠道!中国科学家发现,慢性压力或会促进肠道干细胞衰老
科普 | 2025-04-08 12:00:35原创
黄鑫 来源:大众新闻
压力大,毁肠道,这件事儿相信很多人都能共情。最经典的场景,那必须是临考试、演讲、汇报前,肚子先不争气地掉链子带我们临阵脱逃,去厕所冷静一下。
近日,中国科学院上海营养与健康研究所秦骏、上海交通大学基础医学院韩齐、上海同济大学附属杨浦医院林谋斌、中国科学院上海免疫与感染研究所苏枭联手合作,找到了压力迫害肠道的一个全新机制。论文于近日发表在Cell Stem Cell期刊上。
他们发现,慢性压力通过激活迷走神经背侧运动核(DMV),能够引起胆碱能肠神经的过度反应并释放大量乙酰胆碱(ACh),从而干扰肠道的再生功能,导致肠道干细胞的自我更新和增殖能力下降,并表现为衰老表型。这为理解慢性压力如何通过神经系统影响肠道健康提供了新的视角,也为慢性压力相关肠道疾病的治疗提供了潜在的神经干预策略。

众所周知,慢性压力不仅对心理健康产生重大影响,还会导致一系列生理疾病,尤其是肠道健康问题,诸如炎症性肠病(IBD)、肠易激综合症(IBS)等,具体的病理机制仍在探索之中。近年来,脑肠轴作为一种复杂的生物学通路,成为了探讨压力对肠道功能影响的重要研究方向。
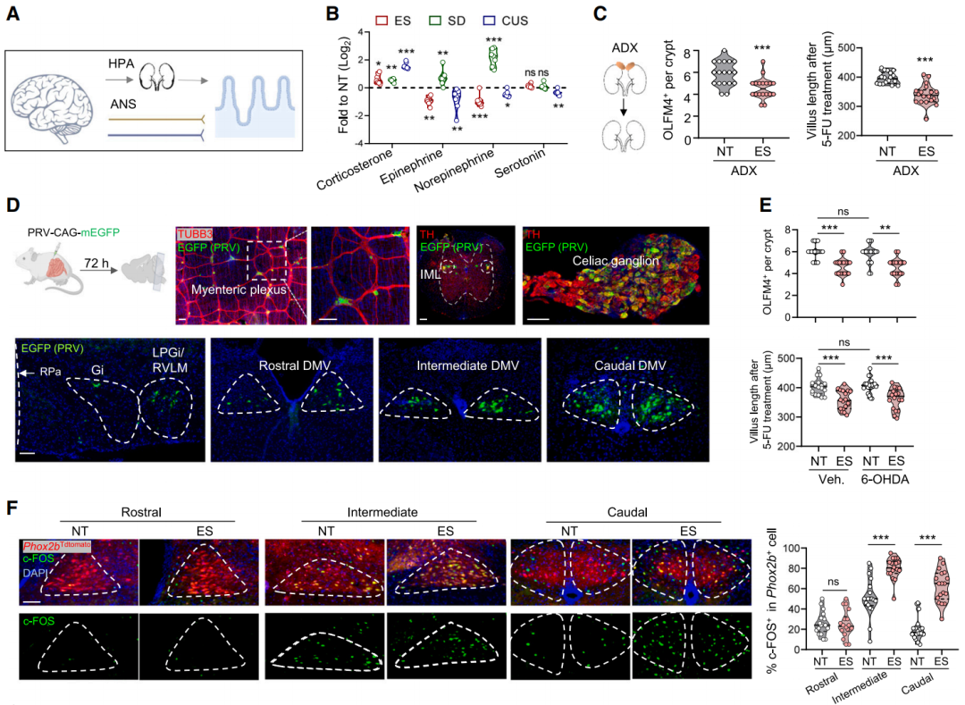
这次,为找到慢性压力迫害肠道的新证据,研究团队采用三种常用的慢性压力模型进行研究,包括电击刺激(ES)、社交挫败(SD)和不可预测的慢性压力(CUS)。这些方法能够模拟人类在日常生活中所遭遇的压力,实验小鼠在暴露于这些压力后,表现出了典型的压力反应,例如行为焦虑、体重下降等。
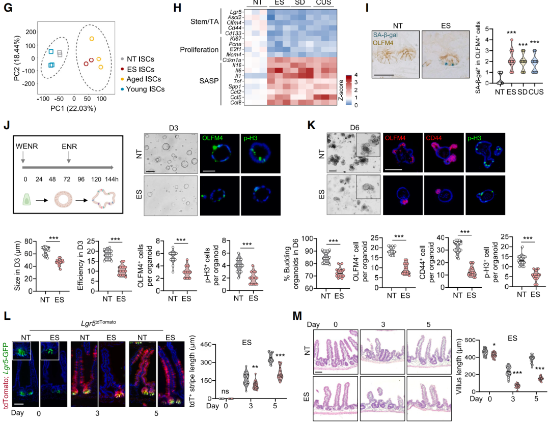
研究团队观察到,慢性压力对肠道形态结构产生了负面影响,导致小鼠肠道的整体长度缩短,肠道隐窝高度降低,绒毛长度略微缩短。组织学分析、单细胞RNA测序等结果更揭示了肠道所受的“内伤”,显示肠道干细胞(ISCs)的数量显著减少,其干性和增殖相关基因表达下调、衰老相关基因上调,转录组特征与自然衰老小鼠高度相似,说明慢性压力通过某种机制加速了小鼠肠道干细胞的衰老和功能衰退。
慢性压力损害了小鼠的肠道干细胞干性以及肠道形态结构
为验证慢性压力对ISCs功能的影响,研究团队采用了类器官培养系统以排除体内复杂微环境的干扰。他们将小鼠的肠道干细胞分离出来并进行三维培养,发现压力暴露小鼠的肠道干细胞形成类器官的能力显著下降,向不同类型肠上皮细胞的分化功能受损,证实压力损害了肠道干细胞的干细胞特性。
在明确压力信号如何从大脑传递至肠道时,研究团队经过一系列验证,并使用伪狂犬病病毒(PRV)逆行追踪技术绘制连接大脑和肠道的神经通路,排除了免疫细胞、肠道菌群、下丘脑-垂体-肾上腺(HPA)轴、交感神经在其中的主导作用。最终结果锁定于副交感神经,显示慢性压力会激活小鼠的副交感神经中枢,手术切断小鼠的迷走神经(属于副交感神经)能够恢复肠道干细胞的增殖数量和自我更新能力。
寻找压力损害肠道干细胞的神经通路
对机制进行探索后,研究人员表明,慢性压力通过激活大脑中央杏仁核(CeA)到迷走神经背侧运动核(DMV)的通路,促使迷走神经过度兴奋。这些神经信号传递到肠道后,刺激肠壁内的胆碱能神经元释放大量乙酰胆碱(ACh)。
乙酰胆碱作用于肠道干细胞表面的M3型受体(CHRM3),触发细胞内钙离子信号和p38 MAPK通路持续激活。p38的过度活化一方面通过p53依赖的途径使干细胞停滞在细胞周期的G0期,另一方面通过磷酸化线粒体分裂蛋白DRP1导致线粒体碎片化和能量代谢障碍,最终引发肠道干细胞衰老样表型,表现为干性丧失、增殖能力下降和分化缺陷。
机制和研究结果总结
使用化学遗传学技术抑制DMV神经元的活动,能够恢复肠道干细胞的功能,提示CeA-DMV通路的抑制可能成为一种治疗慢性压力相关肠道疾病的潜在策略。另外,类器官培养实验结果显示,外源性添加ACh类似物卡巴胆碱可模拟压力效应,导致类器官生长受限;反之,p38抑制剂adezmapimod则能恢复压力暴露小鼠来源类器官的增殖和分化潜能。
为了给临床转化提供证据,研究团队获取临床样本进行分析。由于一般人群的肠道组织不易获取,研究团队收集了45例结直肠癌患者的癌旁正常肠道组织和血清,并根据焦虑、抑郁、失眠的测试量表结果,将他们分为压力组和非压力组。结果显示,压力大的人肠道中皮质醇和乙酰胆碱水平显著升高,同时肠道干细胞的干性和增殖相关基因表达减少、衰老相关基因表达增加,肠道中p38信号增强,这些都与小鼠实验结果一致。
压力迫害我们的肠道干细胞
总而言之,该研究揭示了慢性压力通过副交感神经影响肠道的新机制,独立于传统的HPA轴、免疫细胞、肠道菌群的作用。调节副交感神经系统的活性,可能成为治疗压力引起的肠道疾病的有效策略。未来的研究应进一步探索这些机制是否与自然衰老过程重叠,以及如何具体调控这些神经通路以改善肠道健康。
当然,个体也需要学会调节精神状态,掌握压力管理技巧,如冥想、瑜伽和深呼吸,以减轻压力对肠道的负面影响。如果过于严重,还需要通过专业的机构干预,采用认知行为疗法等心理治疗方法处理压力,改善肠道症状。保持心理健康,也是保护肠道健康的重要一步。
资料来源:奇点网、央广网
(大众新闻记者 黄鑫 整理)
责任编辑:张西可
大众新闻原创内容,未经授权不得转载
转载事宜请联系大众新媒体大平台 联系电话:0531-85193469
