涉嫌出具不实检验报告等,10家检验检测机构被通报
来源:中国环境
2025-04-18 09:41:12
记者从市场监管总局获悉,市场监管总局联合公安部、自然资源部、生态环境部、交通运输部、水利部、海关总署、国家药监局等部门,日前通报2024年度国家级检验检测机构“双随机、一公开”监督抽查结果。
监督抽查发现存在问题的机构有32家。其中,涉嫌出具不实检验报告、未按照检验检测标准要求进行检验检测等问题的机构10家;涉嫌未按规定分包检验检测项目、未按规定办理变更手续、未按照国家有关强制性规定的检验检测方法进行检验检测等问题的机构22家。
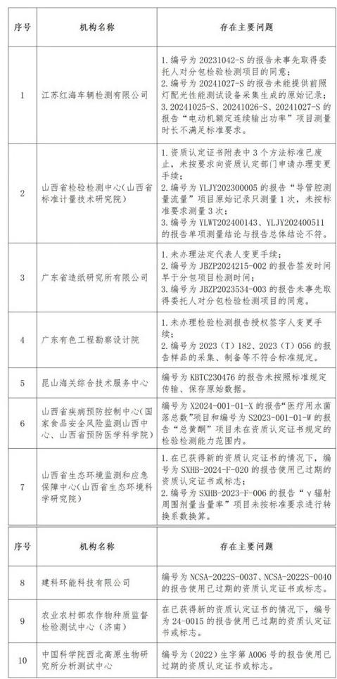
记者关注到,10家涉嫌违法违规的检验检测机构名单中,涉及车辆检测公司、生态环境监测和应急保障中心等机构。
来自市场监管总局的信息显示,本次监督抽查将自然资源检验检测、生态环境监测、机动车检验、水利水质监测、进出口商品检验、医疗器械防护用品检验检测、食品检验、消防产品检验检测、建筑保温材料检验检测、电动自行车及蓄电池检验检测、化肥检验检测作为重点领域,共计抽查国家级资质认定检验检测机构100家(含22家国家质检中心),其中重点领域机构65家,其他领域机构35家。
通报中,列出情形较为严重的问题。一是出具不实检验检测报告。近年来,检验检测市场秩序经过整治已有所好转,但仍然有少数机构存在出具不实或虚假检验检测报告的违法违规行为。检查发现,有的机构在试验过程中未按标准取样,数据结果无法复核;有的报告总体结论与单项结论不符;有的设备运行时间不符合标准要求;有的未按照标准规定采用原始数据、记录。
二是超出资质认定证书规定的检验检测能力范围,出具检验检测数据、结果。有的机构以项目不在资质认定实施范围内为由,在未依法取得资质认定的情况下,擅自向社会出具标注资质认定标志的检验报告。
三是使用过期的资质认定证书或标志。一些机构资质认定证书到期后未申请换证,或换证后未及时使用新的证书、标志,仍使用过期的资质认定证书出具检验检测报告,机构管理体系运行存在薄弱环节。
依据《检验检测机构监督管理办法》《检验检测机构资质认定管理办法》等有关要求,对涉嫌出具不实检验报告,超出资质认定证书规定的检验检测能力范围出具检验检测数据、结果,使用已经过期的资质认定证书或标志等问题的10家机构责令限期改正,并移交属地市场监管部门依法进一步处理。
对存在未按规定分包检验检测项目、未按规定办理变更手续、未按照国家有关强制性规定的检验检测规程或者方法进行检验检测等问题的22家机构,责令1个月内改正。
■10家涉嫌违法违规的检验检测机构名单

责任编辑:姜凯宁
