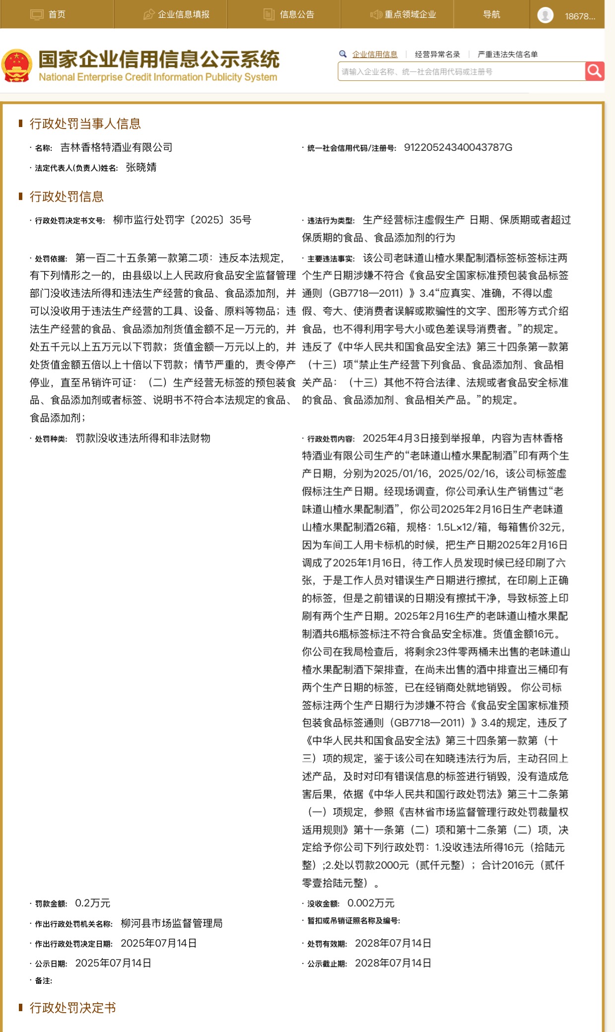
吉林香格特酒业因标签“双生产日期”问题被处罚
酒水食空 | 2025-07-25 10:19:58
来源:大众报业·齐鲁壹点
近日,柳河县市场监督管理局公布行政处罚决定(柳市监行处罚字〔2025〕35号),吉林香格特酒业有限公司因生产的“老味道山楂水果配制酒”标签上同时标注两个不同生产日期,被处以罚款2000元、没收违法所得16元的行政处罚。
经查,2025年4月3日,该局接到举报称该公司产品存在标签问题。现场调查发现,2025年2月16日生产的该批次配制酒中,有6瓶标签同时印有“2025/01/16”和“2025/02/16”两个生产日期。企业解释系操作失误:工人调试日期喷码机时误设为1月16日,发现错误后虽经擦拭并覆盖正确日期,但原日期痕迹未完全清除。
该批次问题产品共生产26箱(规格1.5L×12瓶/箱),货值金额仅16元。企业自查后主动下架未售出的23箱零2桶产品,从中发现3桶存在相同问题,已就地销毁。监管部门认定该行为违反《食品安全国家标准预包装食品标签通则》关于标签信息必须真实准确的规定。
鉴于企业主动召回产品、销毁问题标签并及时整改,柳河县市场监管局依据《食品安全法》第一百二十五条,并参照行政处罚从轻规定,作出从轻处罚决定:没收违法所得16元,并处罚款2000元,合计2016元。处罚决定书已于2025年7月14日送达生效。

公开资料显示,吉林香格特酒业有限公司成立于2015-08-24,法定代表人为张晓婧,注册资本为200万元,统一社会信用代码为91220524340043787G,企业注册地址位于柳河县驼腰岭镇林业屯第1901017号,所属行业为酒、饮料和精制茶制造业。
产经新闻爆料电话:0531-85196566
责任编辑:李阁
