华夏彻底退出,瑞众全面接手!监管部门亮出“组合拳”,华夏人寿被吊销业务许可证
王天书 来源:大众新闻·半岛新闻
2025-08-20 09:40:14原创
近日,国家金融监督管理总局(以下简称“金融监管局”)发布罚单,“剑指”华夏人寿保险股份有限公司(以下简称“华夏人寿”)。华夏人寿因在多项业务中存在严重违法违规行为,被监管部门吊销业务许可证,此次吊销牌照、终身禁业的“组合拳”终结了华夏人寿的违规路径。在2020年被原银保监会接管前,华夏人寿曾因销售误导、虚假宣传、资金运用违规等问题被监管处罚。
监管“组合拳”终结违规路径
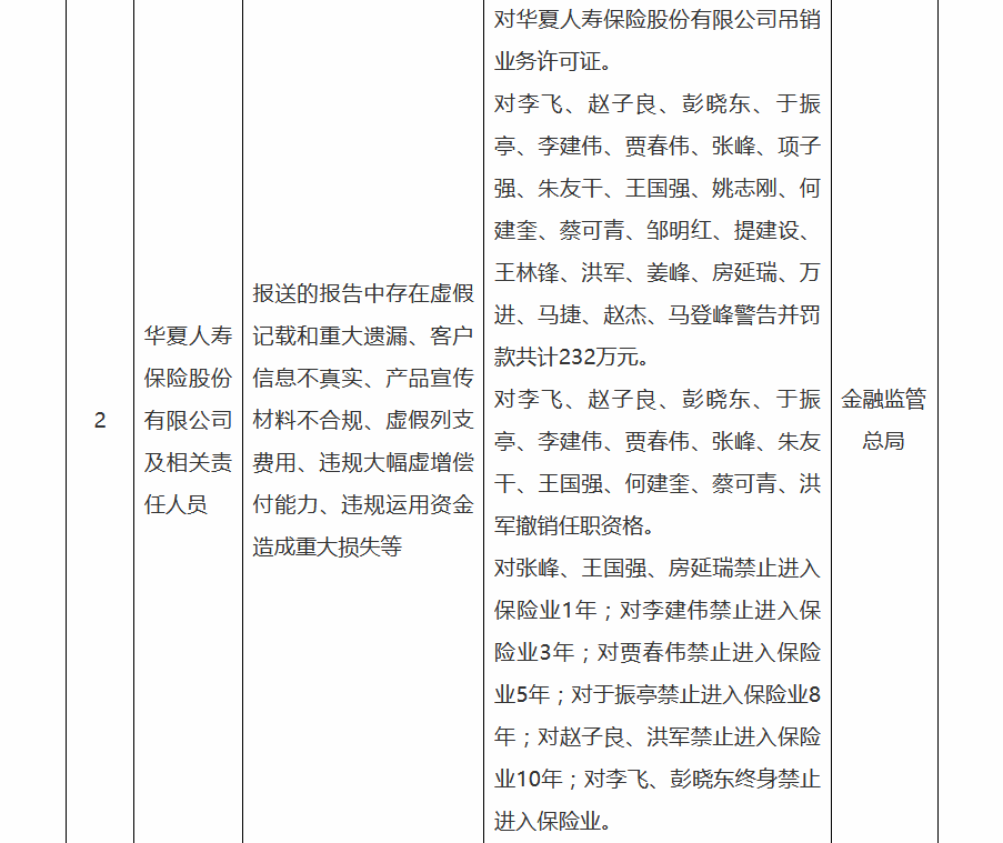
近日,金融监管局开出罚单,“剑指”华夏人寿及相关责任人,而华夏人寿至此也彻底退出市场。罚单显示,华夏人寿的主要违法违规行为包括报送的报告中存在虚假记载和重大遗漏、客户信息不真实、产品宣传材料不合规、虚假列支费用、违规大幅虚增偿付能力、违规运用资金造成重大损失等。针对以上违法违规行为,金融监管局吊销华夏人寿的业务许可证。此外,23名相关责任人员被警告并罚款共计232万元,12名相关人员被撤销任职资格,多人被禁止进入保险业,期限由1年到终身不等。此次监管部门通过吊销牌照、终身禁业的“组合拳”,终结了华夏人寿的违规路径。

华夏人寿已被吊销业务许可证,但根据风险处置方案,其保单持有人的保险合同义务由瑞众人寿全面承接并履行。根据公开信息,华夏人寿自2020年7月起被原银保监会接管,接管期限两次延长至2022年7月。2023年6月,瑞众人寿获批开业,注册资本达565亿元,主要股东为九州启航(北京)股权投资基金和中国保险保障基金。2023年11月,监管部门批复同意瑞众人寿整体受让华夏人寿的保险业务及相应的资产、负债,并要求“切实维护保险消费者和债权人的合法权益”。2024年,瑞众人寿总保费为2368亿元。
同批被托管险企结局已定
华夏人寿的退出并非个例,此前与华夏人寿一同被托管的天安财险、天安人寿均已被吊销业务许可证。6月13日,金融监管局披露的罚单显示,天安人寿及相关负责人因公司治理报告不真实,董事尽职报告存在不实声明,薪酬管理报告不真实,高管在未取得任职资格的情况下履行职责,违规将投资资产用于担保或提供贷款,违规通过关联交易向实际控制人输送利益等被罚。天安人寿被吊销业务许可证,多名相关负责人被警告并罚款共计99万元;多名相关人员被禁止进入保险业3年至终身不等。
同日,天安财险及相关负责人因公司治理报告与实际情况不符,部分拟任高级管理人员未经任职资格许可即履职,违规通过信托、存款、理财、股权基金投资向关联方输送利益,未按照规定使用经批准的保险条款、保险费率,向监管部门提供虚假报告、报表、文件和资料等被金融监管局处罚。天安财险被吊销业务许可证,多名相关负责人被撤销任职资格;多名相关人员被禁止进入保险业5年至终身不等。
与华夏人寿、天安财险、天安寿险同批被接管的易安财险则在2023年5月被比亚迪汽车“拿下”,并“改头换面”更名为比亚迪财险。
激进扩张经营方式埋下隐患
追溯此前华夏人寿的业绩表现可以看到,激进扩张的经营方式为公司埋下了隐患。2015年~2019年,得益于万能险等短期理财型产品保费规模实现跃升,华夏人寿2019年原保险保费收入达1827.95亿元,成为行业“黑马”。
投资方面,华夏人寿通过股权收购、设立合伙企业及购买物业等方式进行对外投资,曾因16.53亿元的投资资产估值损失直接影响自身净利润以及资产质量。2022年一季度,华夏人寿核心偿付能力充足率跌至66.39%,综合偿付能力充足率110.17%,逼近监管红线。2022年其综合退保率达9.64%,远超行业平均水平。
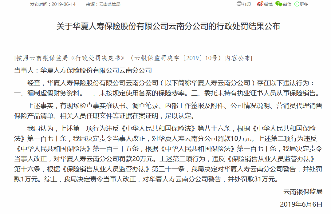
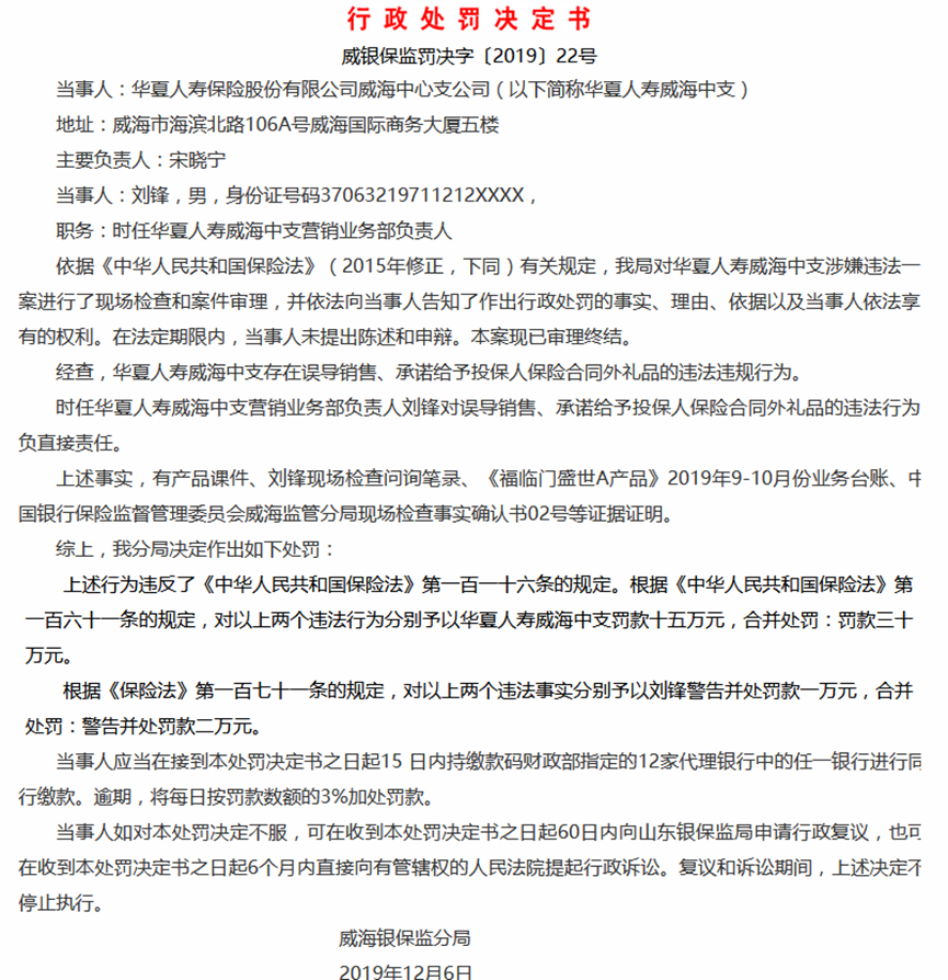
2020年7月被原银保监会接管前,“警钟”已经敲响,监管部门公布多张罚单,该公司因销售误导、虚假宣传、资金运用违规等问题被监管处罚。2019年6月6日,华夏人寿云南分公司因编制虚假财务资料、未按规定使用备案的保险费率、委托未持有执业证书人员从事保险销售被罚款31万元。2019年12月5日,华夏人寿宁波分公司因产品说明会存在欺骗、隐瞒的行为,财务业务数据不真实,给予或承诺给予客户保险合同约定以外的利益,超出公司经营区域销售保险产品等违法违规行为,被罚103万元。



在“接手”华夏人寿之后,瑞众保险也多次被曝出诱导销售等问题。此外,据记者统计,2024年国家金融监督管理总局共公布14张罚单“剑指”瑞众保险。2024年12月19日,国家金融监督管理总局徐州监管分局接连公布3张行政处罚信息公开表(徐金罚决字〔2024〕25号、26号、27号),对瑞众保险徐州中心支公司及相关人员合计罚款21万元。具体来看,瑞众保险徐州中心支公司因产说会管理缺失、承诺给予保险合同约定以外利益、虚假宣传欺骗投保人,被警告并罚款17万元。
而瑞众人寿此前也曾出现万能账户突然“停用”,无法继续追加保费的问题。7月份,记者曾进行题为“瑞众保险万能账户突然‘停用’”的报道。在报道中,市民杜女士向记者反映,自己于2021年在瑞众保险购买了华夏金管家终身寿险(万能型,钻石增强版),此份保险附带万能账户,可享受最低3%的结算利率。截至2025年4月,杜女士已经分多笔转入共计15万元,然而,5月份以来杜女士发现该账户已无法继续追加保费。
(大众新闻·半岛新闻记者 王天书)

责任编辑:夏楠
