果然财评|“胖东来开放日”2万元/人,宇宙的尽头是卖课?
魏银科 来源:齐鲁晚报·齐鲁壹点客户端
2025-10-21 14:56:48原创

当账上躺着41亿元现金、年利润达8亿元的胖东来,推出每人2万元的“胖东来开放日”,舆论瞬间沸腾:有人直呼“能抄到真经再贵也值”,也有人质疑胖东来终于露出镰刀,宇宙的尽头果然是卖课?这个被誉为“超市界的天花板”的零售标杆,似乎在“利他”的品牌标签外,开辟了一条知识变现的新赛道。
胖东来开放日“标价”2万元的底气,源于其不可复制的行业地位。在实体零售普遍承压的当下,这家深耕许昌、新乡两地的企业创造了多项奇迹:2024年近170亿元的销售额,员工平均月收入9000元远超行业均值,30天带薪年假、周二闭店等福利体系成为行业范本。更关键的是,资本市场对“胖东来模式”的关注度持续升温,永辉超市、中百集团等曾公开取经的上市公司,因转型预期获得部分资金关注。
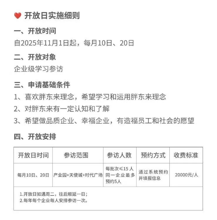
此次开放日每月仅限30人参与(每批次 15 人、每月两场),每人每年仅一次机会的设置,看似饥饿营销,实则是对自身核心资产的精准定价——胖东来多年沉淀的“顾客至上+员工关爱”体系,具备极高的商业价值。能深入产业园、天使城等核心业态,观摩其全品类合理损耗率 0.3%、生鲜损耗率 0.8% 的管理细节,这样的沉浸式学习机会在行业内实属罕见。
然而,胖东来的悖论在于:其核心竞争力恰恰建立在非标要素上——于东来个人的理想主义、许昌地域文化滋养的员工关系、数十年沉淀的组织信任。这些难以量化的“软实力”,能否通过一日参访被移植?此前多家企业学习胖东来调改效果参差,已证明其模式的可复制性存疑。
值得深思的是,胖东来的尝试为其他企业打开了新的想象空间。当传统制造业陷入价格战,当互联网流量红利见顶,那些沉淀了独特文化和管理经验的头部企业,正成为知识服务市场的新供给方。这种“标杆企业赋能行业”的模式,既不同于商学院的理论教学,也区别于咨询公司的定制服务,而是以实战案例为核心的沉浸式学习,恰好填补了市场空白。
更值得玩味的是,胖东来已成为行业符号,其每一次动作都被赋予示范意义。开放日年收入约 720 万元(不足总营收的 0.05%)虽体量微小,却可能开启一条轻资产变现路径。若未来更多企业加入“付费研学”行列,胖东来是否会从零售业革新者,蜕变为知识付费的布道者?
宇宙的尽头从来不是单一的答案,胖东来的2万元开放日也绝非简单的“卖课”。它更像是一面镜子,照见了企业对优质管理经验的渴求,也印证了知识作为生产要素的价值所在。对于想要取经的企业而言,关键不在于是否愿意付费,而在于能否将学到的经验转化为自身的竞争力。毕竟,真正的管理智慧从来无法复制,唯有结合自身实际的创新,才能真正实现成长。
大众新闻·齐鲁壹点 魏银科
责任编辑:魏银科
