山东出台数字经济领域首部地方法规
科技政策 | 2025-12-01 09:53:00
来源: 山东人大、大众日报
近日,山东省第十四届人大常委会第十八次会议审议通过《山东省数字经济促进条例》,并于2026年1月1日起施行。《条例》对促进数字经济健康有序发展,推动实体经济与数字经济深度融合,培育新质生产力,构建现代化产业体系,促进经济社会高质量发展具有重要意义。
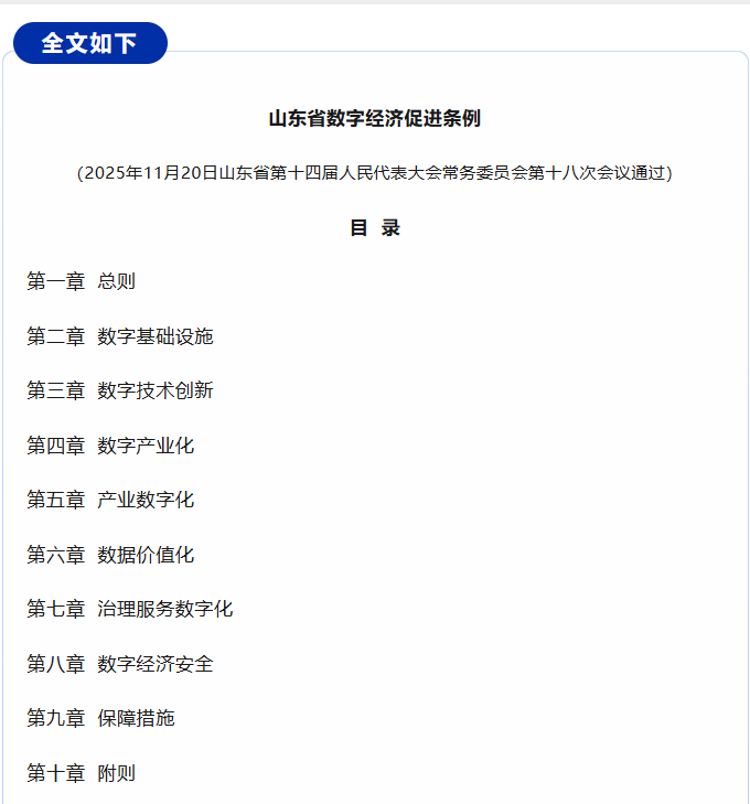
《条例》共10章63条,主要内容包括:
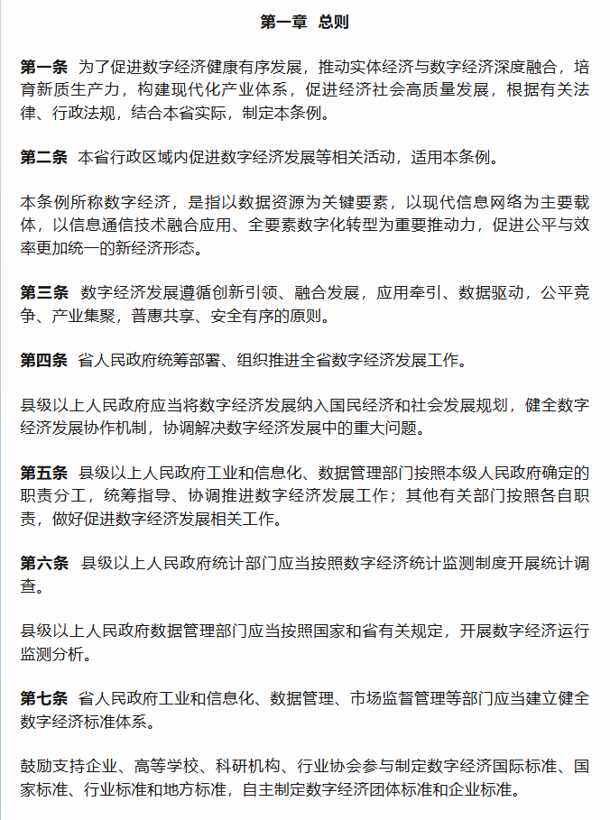
一是明确了管理体制。根据我省各地对统筹数字经济发展职能的不同安排,《条例》明确县级以上人民政府工业和信息化、数据管理部门按照本级人民政府确定的职责分工统筹指导、协调推进数字经济发展工作,其他有关部门按照各自职责做好相关工作。
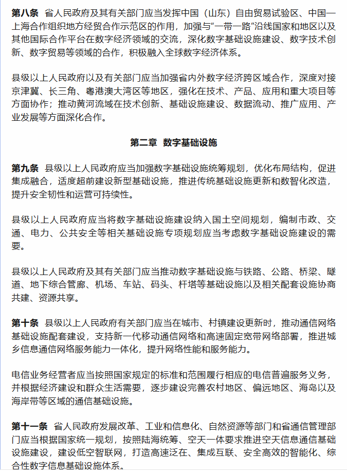
二是规范了基础设施建设和技术创新路径。数字基础设施是经济社会发展的信息“大动脉”,《条例》对新技术基础设施和信息网络基础设施建设以及传统基础设施的改造进行了规定。数字科技是推动新质生产力发展的重要引擎,《条例》在创新平台、创新机制、科技成果转化、知识产权保护等方面,围绕开源、算力、算法等数字经济领域创新路径,作出了针对性规定。
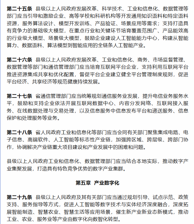
三是推动数字产业化和产业数字化。数字产业化是数字经济发展的根基和动力源泉,《条例》重点在电子信息制造业、软件和信息技术服务业、人工智能产业等方面作出规范,培育新业态新模式。产业数字化是数字经济发展的主战场,《条例》围绕推动制造业、农业、生产性服务业等产业数字化转型、网络化应用、智能化升级作出规定,利用数字技术对传统产业进行全方位、全链条改造。
四是明确了数据价值化和治理服务数字化路径。在数据价值化方面,《条例》从数据资源供给与管理、数据资产确认、数据流通与应用等方面作出规定。《条例》从经济运行、政府监管、社会治理、政务服务、机关运行、城乡治理等方面明确了社会治理服务数字化转型路径,提升服务质效。
五是统筹数字经济安全和保障。为保障数字经济安全,《条例》在落实网络安全法、数据安全法、个人信息保护法有关制度的基础上,着重在数据分类分级保护制度、数据安全管理制度等方面作出细化规定,并对人工智能安全监管和伦理作出相应的规范。为保障数字经济发展,《条例》从人才引育、财税保障、金融支持、用地用能等方面作出规范,并明确了包容审慎的监管原则。














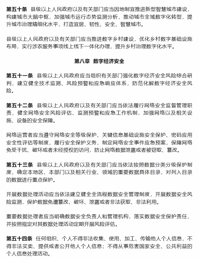
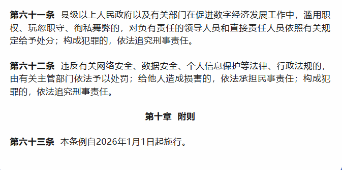
责任编辑:赵夏晔
