时政眼|近期中央会议密集强调“树立和践行正确政绩观”,释放重要信号
刘兵 来源:大众新闻
2026-01-22 15:18:11原创


“政者,正也;绩者,实也。”政绩观是党员干部世界观、人生观、价值观的集中体现,更是推动事业发展的“总开关”。
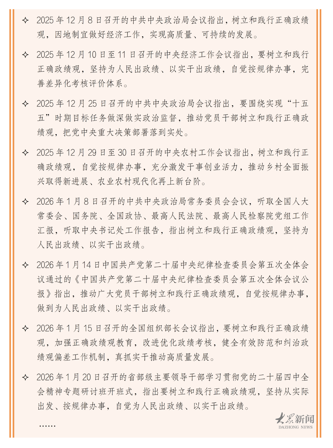
近期,从中央政治局会议到中央经济工作会议,从全国组织部长会议到省部级主要领导干部学习贯彻党的二十届四中全会精神专题研讨班,中央在多场重要会议上密集部署“树立和践行正确政绩观”,传递出鲜明的导向信号。
(一)

“树立和践行正确政绩观”,为何成为近期中央会议的高频关键词?
办好中国的事情,关键在党、关键在人。1月20日的开班式上强调,“顺利完成‘十五五’时期目标任务,必须着力提高党领导经济社会发展能力和水平”,包括“进一步加强学习”“树立和践行正确政绩观”“大力弘扬斗争精神”“保持反腐败高压态势”。
“树立和践行正确政绩观”被置于关键位置。这背后,是对发展规律的深刻洞察:政绩观偏差,往往会滋生“形象工程”“政绩工程”,造成资源错配、民生欠账;而政绩观端正,则能引领发展行稳致远、蹄疾步稳。
2026年是“十五五”规划开局之年,开局关系全局,起步决定后势。可以说,“政绩观”三个字,事关“十五五”成色。
(二)
回溯历史,我们党始终高度重视树立和践行正确政绩观。
延安整风时期,毛泽东同志强调“我们共产党人区别于其他任何政党的又一个显著的标志,就是和最广大的人民群众取得最密切的联系”;改革开放初期,邓小平同志提出“发展才是硬道理”,要求领导干部“实事求是,从实际出发”。
《之江新语》中曾多次谈及正确政绩观,其中提到“共产党人的政绩,就是做得人心、暖人心、稳人心的事,就是解决群众最关心、最迫切需要解决的问题,就是全面建设小康社会,促进人的全面发展”。
干部要创造什么样的业绩?
《之江新语》中的这三句话,字字千钧,皆不离“人民”二字,道出了政绩观的终极归宿——为民造福是最大政绩。

对于山东党员干部而言,身边的榜样王伯祥同志,值得学习。
20世纪80年代,时任寿光县委书记的他,带领群众集中力量办了三件事:搞蔬菜产业化、建起全国最大的蔬菜批发市场,让“冬暖式大棚”走向全国;组织寿北开发,把占全县总面积60%的不毛之地,硬是变成全县的“粮仓”和“银山”;选用一批能人,发展壮大一批骨干企业。正是这三件事,让寿光人鼓起口袋、挺起腰板、走向世界。
民心在田埂上,丰碑在泥土间。这位被人民群众念念不忘的“百姓书记”,在病危期间颤颤巍巍写下“为人民服务,为人民服务好”的话语,正是他一生政绩的朴素注脚,也是广大党员领导干部应当追求的正确政绩观。
(三)

当下,绝大多数领导干部能够树立和践行正确政绩观,自觉推动高质量发展逐渐成为经济社会发展主旋律。但现实中,也有少数党员干部政绩观出现偏差,把干事和个人名利捆绑在一起。
1月5日,《中国纪检监察报》刊发《树立和践行正确政绩观》文章中指出,有的为了获取升迁资本,重显绩轻潜绩、重面子轻里子,好大喜功、急功近利;有的为了迎合上级、讨领导欢心,热衷于打造领导“可视范围”内的项目工程,不怕群众不满意、就怕领导不注意……
“知者行之始,行者知之成”。树立和践行正确政绩观,追求经得起历史与人民检验的实绩,需要党员领导干部坚决摒弃形式主义、官僚主义,多做打基础、利长远、惠民生、保稳定的实事。
要从“心”出发,把群众急难愁盼作为第一信号,在老旧小区改造、养老服务升级、食品安全保障等“关键小事”上见真章、出实效。
要从“实”入手,拒绝形象工程、政绩工程的“空中楼阁”,在生态保护、科技创新等长期事业上求突破、谋发展。
要从“恒”着力,摒弃“新官不理旧账”的陋习,以“功成不必在我、功成必定有我”的境界,推动高质量发展。
为人民出政绩,以实干出政绩。唯有如此,才能确保“十五五”开好局、起好步,奋力开创中国式现代化建设新局面。
(大众新闻记者 刘兵)
责任编辑:叶彤
大众新闻原创内容,未经授权不得转载
转载事宜请联系大众新媒体大平台 联系电话:0531-85193469
