2025金融那些事儿|开罚单2319张,罚款总额4.07亿元!2025年保险业罚单盘点,1381家保险公司及分支机构受罚
王天书 来源:大众新闻·半岛新闻
2026-01-28 09:08:12原创
2025年,监管部门对保险业违法违规行为继续保持高压态势,处罚原因多涉及“报行不合一”、给予合同以外利益、欺骗投保人、财务数据不真实、虚构业务等。据不完全统计,2025年,监管部门针对保险业开出2319张罚单,罚款总额约4.07亿元。其中,人保财险等23家保险机构收到百万级罚单,罚款总额约7423.21万元。对于保险业监管趋严,业内专家表示,从多起罚单的内容看,监管关注的已不只是单一业务违规,而是企业整体合规和治理能力。
财险公司收下1018张罚单
“明天系”险企迎来清算终章
据公开数据不完全统计,2025年,监管部门针对保险业开出2319张罚单,涉及保险公司及分支机构约1381家,责任人约2364人次,罚款总额累计约4.07亿元。
相较于前一年,2025年罚单数量同比下降767张,罚没总额同比增加0.27亿元。从罚单分布主体来看,财险公司收下1018张罚单,占罚单总数的43.9%;寿险公司收下968张罚单,占比41.74%。分季度来看,2025年一至四季度,监管部门分别对保险行业开出罚单600张、453张、632张、634张,罚没总额分别为1.08亿元、0.62亿元、1.34亿元、1.03亿元。
值得注意的是,2025年,“明天系”险企迎来清算终章,以华夏人寿罚单公布收尾。此前,“明天系”旗下天安人寿、天安财险、易安财险及保险资管公司华夏久盈资产的处罚均已落定。据统计,5家“明天系”保险类平台因资金违规运用、虚假报告、利益输送等系统性违规,累计94名责任人被罚1021万元,27人被禁业,14人被终身禁业,3家机构业务许可证被吊销。
23家保险机构收百万级罚单
“新年第一罚”高达1299万元
2025年,保险行业面临一轮密集而巨额的监管处罚。据媒体不完全统计,2025年,国家金融监督管理总局及其下属机构对23家保险机构开出多张百万级罚单,罚没金额合计7423.21万元。其中,人保财险等则被开出千万级罚单。
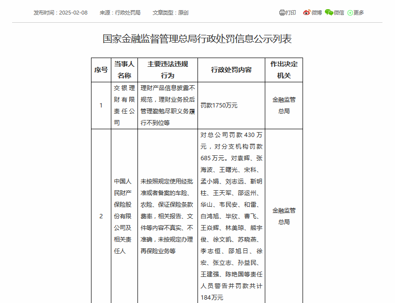
2025年2月8日,国家金融监督管理总局开出“新年第一罚”,人保财险及相关责任人收下千万级罚单。国家金融监督管理总局公布的行政处罚信息公开表显示,人保财险存在多项违法违规行为:未按规定使用经批准或备案的车险、农险及保证保险条款费率,报送的报告和文件内容不真实、不准确,以及未依规办理再保险业务等。对此,监管部门对人保财险总公司罚款430万元,对其分支机构罚款685万元,27名相关责任人被予以警告并合计罚款184万元。最终,人保财险及其相关责任人合计被处罚款1299万元。

此后,人保财险及相关责任人又被罚超过百万元。2025年10月17日,国家金融监督管理总局宁波监管局披露行政处罚信息公开表(甬金罚决字〔2025〕82-90号),人保财险宁波分公司及相关责任人共计被罚106万元。人保财险宁波分公司因财务业务数据不真实、虚构保险中介业务、虚构保险合同或夸大保险事故损失、违规跨区域经营保险业务、保险理赔不审慎、内部控制存在缺陷,被警告并罚款78万元;5名相关责任人被警告并罚款共计28万元。此外,2名责任人被禁止3年进入保险业,1名责任人被禁止1年进入保险业。

此外,大地财险、天安财险等也收下百万元级罚款。2025年8月1日,国家金融监督管理总局披露的行政处罚信息公示表显示,中国大地财产保险及相关责任人员,因未按照规定使用经批准或备案的保险条款、费率,给予投保人保险合同约定以外的利益,相关财务、业务数据不准确,客户信息管理不规范等,被警告并罚款473万元;江西分公司被罚款20万元;19名相关责任人被警告并罚款共计115万元。


“报行不合一”问题突出
欺骗投保人等多次被提及
“报行合一”是指保险公司应严格执行经备案的保险条款和保险费率,确保备案内容与实际经营行为完全一致。2023年8月以来,国家金融监督管理总局多次发文规范银保渠道“报行合一”,2024年进一步明确总公司与分支机构责任。继车险、人身险业务落地“报行合一”后,非车险业务“报行合一”的监管要求也落地。2025年10月10日,国家金融监督管理总局对外发布《关于加强非车险业务监管有关事项的通知》,明确非车险“报行合一”要求,提出加强费率管理,严格条款费率使用,优化考核机制,健全保费收入管理。
2025年罚单显示,多家险企因“报行不合一”受罚。2025年3月31日,国家金融监督管理总局广东监管局披露的行政处罚信息公开表(粤金罚决字〔2025〕30号)显示,华安财险多家分支机构及相关责任人因“报行不合一”等集中被罚。其中,华安财险广东分公司因未按照规定使用经备案的保险费率,被罚没合计23.5854万元;华安财险广州市番禺支公司因虚列劳务费、虚构保险中介业务套取手续费,被罚款合计30万元;华安财险广州市花都支公司因虚列宣传费和咨询费,被罚款25万元;华安财险佛山中心支公司因虚列劳务费,被罚款10万元;华安财险东莞中心支公司因虚构保险中介业务套取手续费,被罚款6万元。同时,还有多位相关责任人被罚。



安心财险也因存在未按照规定使用经批准或备案的保险条款、费率等,被监管部门处罚。2025年12月19日,国家金融监督管理总局发布了对安心财险的罚单。罚单显示,安心财险存在未按照规定使用经批准或备案的保险条款、费率,保险理赔案件报送数据不真实等主要违法违规行为。安心财险被停止接受信用保证保险新业务36个月、停止接受短期健康保险新业务24个月、停止接受车辆保险新业务6个月。同时,其14名相关责任人被警告并罚款共计77万元,5名相关责任人被禁止6~11年进入保险业。

此外,给予合同以外利益、欺骗投保人、财务数据不真实、虚构业务等也是多次被提及的处罚原因。
2025年6月13日,国家金融监督管理总局对天安财险及相关责任人开出罚单。罚单显示,天安财险存在的违法违规行为:公司治理报告与实际情况不符,部分拟任高级管理人员未经任职资格许可即履职,违规通过信托、存款、理财、股权基金投资向关联方输送利益,未按照规定使用经批准的保险条款、保险费率,向监管部门提供虚假报告、报表、文件和资料等。依据相关规定,天安财险被吊销业务许可证,16名相关责任人被警告并罚款共计253万元,5名相关责任人被撤销任职资格,4名相关责任人被终身禁止进入保险业,4名相关责任人被禁止进入保险业10年,2名相关责任人被禁止进入保险业5年。

山东监管局公布309张罚单
平安财险山东分公司单笔最大
以公布时间为准,记者根据国家金融监督管理总局山东监管局(以下简称“山东监管局”)公开数据不完全统计,2025年,山东监管局及各地监管分局针对保险业公布309张罚单,罚款总额累计约2706.45万元。
从罚没金额来看,平安财险山东分公司领到山东监管局2025年单笔罚款金额最大的罚单。根据山东监管局行政处罚信息公开表(鲁金罚决字〔2025〕64~72号),平安财险山东分公司因未按照规定使用经备案的保险条款和保险费率、编制虚假财务资料和业务资料、内控管理和执行不到位、跨区域经营保险业务,被警告并罚款145万元,被责令停止接受有关业务12个月。此外,7名相关责任人被警告并罚款8万~19万元,时任平安财险山东分公司总经理的郭强被撤销任职资格。



此外,人保财险泰安市分公司、瑞众人寿潍坊中心支公司等均收到单笔罚款金额在50万元以上的罚单。
根据山东监管局行政处罚信息公开表(鲁金罚决字〔2025〕126号),人保财险山东省分公司因未按照规定使用经备案的保险条款、虚假理赔,被罚款25万元,辖属泰安市分公司被罚款60万元。此外,山东监管局责令人保财险山东省分公司停止接受首台(套)重大技术装备保险和首批次新材料保险新业务12个月,对辖属泰安市分公司重要客户一部营销服务部罚款30万元。根据国家金融监督管理总局潍坊监管分局行政处罚信息公开表(潍金罚决字〔2024〕44~46号),因编制、提供虚假的文件、资料,给予投保人保险合同约定以外的保险费回扣,员工管理不到位,瑞众人寿潍坊中心支公司被罚款73万元;3名相关责任人被警告并罚款7万~8万元。


以公布时间为准,记者根据国家金融监督管理总局青岛监管局(以下简称“青岛监管局”)公开数据不完全统计,2025年,青岛监管局针对保险业公布23张罚单,罚款总额累计约274.1万元。
其中,多家险企因虚列费用受罚。例如,都邦财险青岛分公司因虚列费用、直销业务虚挂中介套取费用,被罚款42万元,1名相关责任人被警告并罚款8万元。永安财险青岛分公司因虚列业务及管理费、直销业务虚挂中介套取费用、跨省经营保险业务,被警告并罚款30万元;两名相关责任人分别被给予警告并罚款1万元、5万元。阳光财险青岛分公司因虚列业务及管理费、直销业务虚挂中介套取费用,被罚款31万元;1名相关责任人被给予警告并罚款5万元。
监管“抓典型、严惩处”
推动行业高质量发展
对外经济贸易大学创新与风险管理研究中心副主任、硕士研究生导师,众托帮联合创始人兼总经理龙格表示,千万元级罚单增多,体现了监管“抓典型、严惩处”的意图。通过重罚头部机构,释放“零容忍”信号,旨在震慑行业,推动公司治理与合规能力根本性提升,尤其强化大公司的示范责任,未来对于违法违规的处罚力度可能会进一步加大。龙格认为,从多起罚单的内容看,监管关注的已不只是单一业务违规,而是企业整体合规和治理能力,“不少处罚同时涉及条款费率违规、虚假资料、内控失效等问题,说明监管正在从‘点状整治’转向‘系统治理’”。
此前,中国社会科学院金融研究所、国家金融与发展实验室与社会科学文献出版社联合发布的《金融监管蓝皮书:中国金融监管报告(2025)》认为,2025年,中国保险业监管延续2024年强监管、防风险、促发展的主基调,持续深化改革,推动行业高质量发展迈上新台阶。
(大众新闻·半岛新闻记者 王天书)

责任编辑:夏楠
