无证明快速入园 泰山智慧景区建设入选全国样板
王洪涛 来源:大众新闻
2026-01-29 17:22:49原创
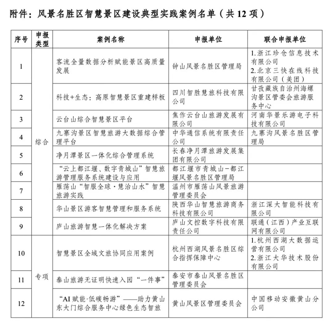
1月26日,中国风景名胜区协会发布《关于公布风景名胜区智慧景区建设典型实践案例名单的通知》,泰山景区“旅游无证明快速入园‘一件事’”专项案例成功入选,成为全国智慧景区建设的示范样板。
据了解,风景名胜区智慧景区建设典型实践案例主要展现风景名胜区在智慧化建设方面的创新实践,特别是在综合管理平台构建、人工智能技术应用、智慧旅游服务优化等重点领域取得的显著成效。
近年来,泰山景区管委会紧扣游客需求,以“管理可视化、资源智慧化、经营智能化”为目标,综合运用人工智能、物联网、云计算、区块链及VR/AR等新一代信息技术,构建起集防火智能调度、假日智能指挥、旅游智慧服务于一体的“智慧泰山”综合管理体系,持续擦亮“无证明景区”品牌。
“无证明快速入园‘一件事’”以大数据和“互联网+”为支撑,通过数据共享与业务协同,实现从预约购票到刷脸入园全程“无证明”“不带证”“免亮证”。游客仅凭一部手机,即可完成身份核验与优惠资格认证。
泰山景区同步升级智慧票务系统,创新推行“购票码”“景区码”“鲁通码”多码合一,支持2秒刷脸快速检票入园,减少排队等候时间。依托智能计数相机与大数据分析,泰山景区可实时精准掌握在园人数及岱顶客流,推动“数据看板”向“决策大脑”升级,为安全运营和科学调度提供有力支撑。
目前,泰山景区已实现购票、入园、服务、安全四大环节的智慧化无缝衔接,智慧景区建设水平稳居全国前列。


(来源:中国风景名胜区协会、泰安日报)
(大众新闻记者 王洪涛 实习生 王珂)
(大众日报及大众新闻客户端欢迎各界投稿,提供线索,包括文字、照片、短视频,文字投稿务必配上照片、短视频。泰安新闻素材请投大众日报泰安记者站电子邮箱dzrbta@126.com,热线电话:05388011909。来稿请务必注明作者、手机,以便进一步联系。)
责任编辑:王洪涛
大众新闻原创内容,未经授权不得转载
转载事宜请联系大众新媒体大平台 联系电话:0531-85193469
